

产品规格确认书
| Approved by 客户签名栏 | 客户签名 |
| Project Name&Item 产品名称及编号 | JWSH-T042A |
| Working Voltage 工作电压 | 2.4V~3.6V |
备注说明(请选择) | LCD选择 ■单排 ■双排 □多排 |
Picture 产品样片 |
|
| Version 版本 | V1.0 |
| Remark 备注 | 1、规格书仅供参考!以实际样品功能为准! |
| 2、以上资料如有更新我司将不另行通知,客户在应用本产品前请确认是否为Z新版本; | |
| 3、对于客户的不正确应用所带来的任何后果,我司不承担任何责任! | |
| 4、本公司可以根据客户要求对本产品进行改版或重新设计,详情请具体来电垂询! |
一、Features ( 产品特性 )
★ 四个按键: [ MODE ]. [ SET ]. [ RESET ]. [ RECOVERY ]
★ Bonding选择多种LCD: 单排﹐双排
★ Bonding组合搭配选择不同数据;主要功能包括:时间、速度、次数、距离、心率、卡路里、轮径选择、卡路里计算公式选择、公英制选择、倒计.
★ 适用:踏步机、健身车、划船器等多种健身仪表;主要分为计数类和计速类产品。
二、Operation Function ( 功能说明 )

上图为LCD版面全部显示图.如下说明:
其中: 1. 第y显示区为各个基本设置项目的显示区域,从左到右分别为: Stop标志, Scan标志,Bodyfat测试标志, 计划项目(此标志在系统中没有用到), BMI测试标志,男性设置标志,女性设置标志, 年龄设置标志, 身高设置标志, 体重设置标志.
2. 第二显示区为各个设置,测试项目的相识区域, 具体显示见下面说明.
3. 第三显示区为各个运动项目的显示区域,包括SPEED,TIME,DISTANCE,CALORIES,
PULSE.
1.上电(全部显示,之后进入设置模式)
装上电池后, 蜂鸣器长“BI”一声, 同时LCD全显示2S.
各窗口初始显示如下:

全显示之后显示轮径(78)2S, 如下:

显示轮径之后进入设置功能.
按SET键对所选项目进行切换或者设置.选定当前项目,但是还没有确认的话,所项目或者设置值以1Hz频率进行闪烁.直到按MODE键进行确认为止.若没有确认,将一直保持当前模式进行等 待,等待过程中,如果有感应信号进入,那么系统直接进入功能测试模式,各设置项目按照默认处理.
按MODE键确认当前选项.并且进入下一个设置项目.
设置项目具体参数如下表所示: (其中设置步长中圆括号里边为长按键设置步长)
窗口 | 初始值 | Z大值 | 设置范围 | 设置步长 |
SEXY | MAN | -- | MAN~WOMEN | -- |
AGE | 10 | 99 | 0~99 | 1(5) |
HEIGHT | 100 | 299 | 0~299 | 1(5) |
WEIGHT | 25 | 299 | 0~299 | 1(5) |
SPEED | 0.0 | 99.9 | -- | -- |
RPM | 0 | 200 | -- | -- |
TIME | 0:00 | 99:59 | 1:00~99:00 | 1:00(5:00) |
DISTANCE | 0.00 | 99.99 | 0.50~99.50 | 0.50(2.5) |
CALORIE | 0 | 9990 | 10~9990 | 10(50) |
PULSE | 136 | 240 | 40~240 | 1(5) |
如下显示为性别选择:

如下显示为年龄设置,按SET键进行设置:

如下显示为身高设置,按SET键进行设置:

如下显示为体重设置,按SET键进行设置:

如下显示为测试时间设置,按SET键进行设置:

如下显示为测试距离设置,按SET键进行设置:

如下显示为测试卡路里设置,按SET键进行设置:

如下显示为心率设置,按SET键进行设置:

如果没有感应信号进入的话, 系统一直处于设置状态,按MODE键进行设置项目的切换,切换到某一个测试项目对应的测试初始值开始以1Hz的频率进行闪烁.当有感应信号输入的话,系统开始各项目的测试.对应的显示项目停止闪烁,进入SCAN模式,开始各个项目的轮换扫描,每6S自动切换到下一个测试项目,切换到当前的测试项目的对应ICON开始闪烁,按MODE键退出SCAN模式,进入到手动模式.
2. 心率恢复功能:
a. 有Recovery按键触发的话,同時沒有心率的輸入,系统显示ERROR,如下:

2s后自动退出到之前的模式, 手按Recovery按键也退出ERROR模式.
b. 有Recovery按键触发,同时有心率信号的输入,这时系统显示如下:

倒计60S后长鸣一声,进入心率恢复测试结果的显示,如下:

按任何key退出当前心率恢复显示模式.
3. Bodyfat功能:
a. 有Bodyfat按键触发, 没有心率信号的输入.系统显示如下:



如果倒计5S后,仍然没有心率信号的输入, 显示ERROR ,如下:

b. 如果倒计过程中,或者开始到计的时候检查到有心率信号的输入,那么会一直倒计到0,
然后系统会长鸣一声,显示Badyfat测试结果.这时按MODE键可以切换到BMI模式查
看BMI的测试结果.这时按Bodyfat键退出Bodyfat显示模式.
4、 温度功能:
4分钟后进入温度测试功能.如下显示:

当系统处于设置模式的时候,不管感应信号什么时候进来,系统马上从设置模式进入到测试模式,同时这时心率信号有效.否则在上电之后必须先有感应信号,否则心率信号不会有效的.
各功能的计算公式:
轮径=SPD*100000/3600/3.1416/2.54
DIST(距离)=SPD*TIME(运动时间)
SPD时CAL(卡路里)=K参数*SPD*TIME (TIME=测试时间/60秒)(K=1.51)
COUNT时CAL(卡路里)=COUNT*K参数 (K=1.51)
BMI(身体质量指数)=WT(体重)kg/[HI(身高)cm*HI]*10000
B.F.%(脂肪百分比)=(1.2*BMI)+(0.23*AGE)-(10.8*SEX)-(5.4*V)
SEX: 男=1 , 女=0.5
V=2-[(实测心跳值-50)*0.05]
实测心跳值=B.F.%功能启动后时间倒数至0时所侦测到的心跳值平均值
IWT(理想体重)=22*HI*HI/10000
男BMR(基础代谢率)=66+(13.7*WT)+(5*HI)-(6.8*AGE)
女BMR(基础代谢率)=655+(9.6*WT)+(1.7*HI)-(4.7*AGE)
四、 LCD Photo (LCD显示) (3.0V、1/8 DUTY 、1/4 BAIS)

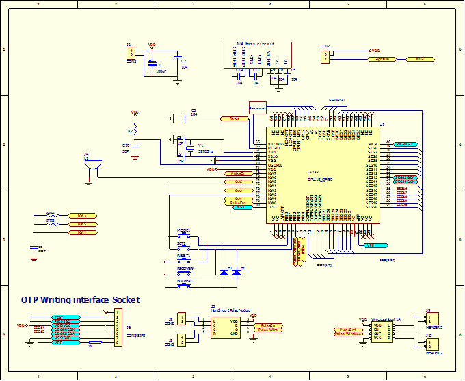
五、Application Circuit ( 应用线路图 )

注﹕晶振宜选用高精度,位置需尽量靠近IC.
六、热敏电阻电阻值--温度对照表:
热敏电阻型号:MF52E-50K 1% 3950
164.800 ;0 | 100.000 ;10 | 62.550 ;20 | 40.230 ;30 | ||||
156.540 ;1 | 95.290 ;11 | 59.780 ;21 | 38.550 ;31 | ||||
148.750 ;2 | 90.830 ;12 | 57.140 ;22 | 36.950 ;32 | ||||
141.390 ;3 | 86.600 ;13 | 54.640 ;23 | 35.420 ;33 | ||||
134.430 ;4 | 82.600 ;14 | 52.260 ;24 | 33.970 ;34 | ||||
127.870 ;5 | 78.800 ;15 | 50.000 ;25 | 32.590 ;35 | ||||
121.655 ;6 | 75.200 ;16 | 47.840 ;26 | 31.260 ;36 | ||||
115.780 ;7 | 71.790 ;17 | 45.800 ;27 | 30.000 ;37 | ||||
110.230 ;8 | 68.550 ;18 | 43.850 ;28 | 28.800 ;38 | ||||
104.980 ;9 | 65.470 ;19 | 42.000 ;29 | 27.650 ;39 | ||||
26.560 ;40 | 17.940 ;50 | 12.380 ;60 | 8.717 ;70 | ||||
25.510 ;41 | 17.270 ;51 | 11.950 ;61 | 8.425 ;71 | ||||
24.500 ;42 | 16.630 ;52 | 11.530 ;62 | 8.145 ;72 | ||||
23.550 ;43 | 16.020 ;53 | 11.120 ;63 | 7.875 ;73 | ||||
22.640 ;44 | 15.430 ;54 | 10.740 ;64 | 7.615 ;74 | ||||
21.760 ;45 | 14.870 ;55 | 10.370 ;65 | 7.365 ;75 | ||||
22.630 ;46 | 14.330 ;56 | 10.010 ;66 | 7.125 ;76 | ||||
20.130 ;47 | 13.810 ;57 | 9.666 ;67 | 6.893 ;77 | ||||
19.370 ;48 | 13.310 ;58 | 9.337 ;68 | 6.670 ;78 | ||||
18.640 ;49 | 12.840 ;59 | 9021 ;69 | 6.456 ;79 | ||||
6.249 ;80 | 4.555 ;90 | ||||||
6.050 ;81 | 4.417 ;91 | ||||||
5.859 ;82 | 4.284 ;92 | ||||||
05.674 ;83 | 4.156 ;93 | ||||||
5.496 ;84 | 4.032 ;94 | ||||||
5.325 ;85 | 3.912 ;95 | ||||||
5.160 ;86 | 3.796 ;96 | ||||||
5.000 ;87 | 3.685 ;97 | ||||||
4.847 ;88 | 3.577 ;98 | ||||||
4.698 ;89 | 3.473 ;99 | ||||||
3.372 ;100 | |||||||
七. Electrical Specification(电气特性)

八. PAD Assignment ( 绑定脚位图 )


联系人:汪先生
手 机:13818541390
座 机:0512-36874515
网 址:www.ksxxdz.com
地 址:江苏省昆山市花桥镇花安路169号中寰广场写字楼935室