产品banner
您当前的位置 : 首 页 > 产品中心 > 车表类

JWSH-T207A

2022-09-17 10:31:38
JWSH-T207A
详细介绍:

产品规格确认书


Approved   by
客户签名栏
客户签名
Project   Name&Item
产品名称及编号

JWSH-T207A

Working   Voltage
工作电压
2.4V~3.6V

备注说明(请选择)

LCD选择       ■单排

                    ■双排

                     □多排

Picture

产品样片

单片机

Version
版本
V1.0
Remark
备注
1、规格书仅供参考!以实际样品功能为准!
2、以上资料如有更新我司将不另行通知,客户在应用本产品前请确认是否为Z新版本;
3、对于客户的不正确应用所带来的任何后果,我司不承担任何责任!
4、本公司可以根据客户要求对本产品进行改版或重新设计,详情请具体来电垂询!


一、 Features ( 产品特性 )

★多排显示表头产品;

★三个按键:[MODE],[SET], [RESET];

★主要功能包括:TIME、DISTANCE、CAL、ODO、SPEED等;

★适用:踏步机、健身车、划船器等多种健身仪表。


二、I/O Mapping ( 脚位映射 )

名称

脚位 (I/O)

说 明   (Function)

MODE

VDD—IOB0

模式按键

UP

VDD—IOB1

设置值增加按键

RESET

VDD—IOB2

设置值复位按键

Signal In

IOB4

运动心率输入口

BUZZER

IOA6

蜂鸣器输出口

 

三、Operation Function ( 功能说明 )

1. 上电

上电LCD全显2S,全显示结束后进入显示轮径值模式(1.7)。显示轮径值持续2秒(蜂鸣器“BI-BI-BI”报警三声),结束后进入正常显示模式。

2. 时间(TIMER)

测量从开始运动到运动停止时所用的时间,单项溢出后归零。

当运动信号进入状态下开始计时。

设置运动时间,设置范围:0:00~99:00。

设置完成后若有运动信号进入时间将开始倒计。

当时间倒计到“0:00”时会有3声 “BI-BI-BI-BI” 提示音报警。

3. 速度(SPEED)

测量运动条件下瞬时速度。测量范围0.0 ~99.9。

当在有运动信号进入状态下,显示当前速度值。

如果在4秒钟内没有信号输入,速度显示为0.0。

速度显示每一秒刷新一次。

4. 距离/路程(DIST)

测量从开始运动到运动停止时所运动的距离,单项溢出后归零;距离可以通过轮周计算得到。

测量范围:0.00 ~99.9。

设置运动距离,设置完成后开始倒计。

当距离值倒计到“0.00”时有8声“BI-BI-BI-BI”提示音提示。

设置范围:0.00~99.9。

距离显示每一秒刷新一次。

当距离倒计到“0:00”时会有3声 “BI-BI-BI-BI” 提示音报警。

5. 卡路里/热量(CAL)

测量从开始运动到运动停止时所消耗的热量(即卡路里),单项溢出后归零。

测量范围:0.0~999卡。

设置运动消耗的卡路里,设置完成后开始倒计。

当设定的卡路里值倒计到“0”时有8声“BI-BI-BI-BI”提示音提示。

设置范围0.0~999卡

卡路里显示每一秒刷新一次。

当卡路里倒计到“0:00”时会有3声 “BI-BI-BI-BI” 提示音报警。

6. 总里程(ODO)

测量从系统装上电池所走过的路程,单项溢出后归零。

测量范围:0.0~999。

总里程只有在断电情况下才重新归零,否则不归零。

7. 睡眠

4分钟内无运动信号、心率信号输入,无按键按下,IC进入SLEEP模式。LCD显示关闭。

8. 唤醒

当有距离信号、模式切换信号、设置信号、复位信号输入时,系统开始工作,IC进入设置TIMER模式,且除ODO外所有数据清零。

当次距离信号、击键信号只作唤醒用,不作速度或模式切换用。

9.声音提示

每次正确按键都会有“BI”声;长按不响。

每次错误按键都会有“Bi-Bi声”。

当设置的时间,距离,卡路里归零之后,,会与3声”BI-BI-BI-BI”提示音,提示音未完有按键按下时提示音停止,当次按键只做提示音停止,不执行按键功能。

10.计算方式

当10HZ运动信号进入系统时:

SPEED显示:5.1

DIST显示:0.16(10HZ信号进入2分钟)

当DIST值累加到1KM时:

CAL显示:81.5

11.按键功能

每按一次按键蜂鸣器都会有短“BI”一声。

1)、MODE键 

当系统处于设置模式时,模式键的切换顺序为:

TIME→TIME(SET)→DIST(SET)→CAL(SET)→TIME.

长案下该键2秒,系统重新上电,且除ODO外的所有数据都清零,蜂鸣器报警3声“BI-BI-BI”。

 

2)、SET键     

在设置状态下,按设置键可设置倒计时间,距离,卡路里的数值。长按两秒后快加。

TIME设置范围:0:00~99:00      每按一次加1

DIST设置范围:0.00~99.9         每按一次加0.10

CAL设置范围:0~999              每按一次加1

 

3)、RESET键

  当系统处于设置TIME、DIST、CAL状态时,按该键可以清除已经设置的TIME、DIST、CAL等值。

长案下该键2秒,系统重新上电,且除ODO外的所有数据都清零,蜂鸣器报警3声“BI-BI-BI”。

注:具体功能以样品为准!


四、  LCD Photo (LCD显示) 1/4Duty、1/3bias、3.0V

4.png


PIN

1

2

3

4

5

6

7

8

9

10

11

12

13

14


COM0

COM1

COM2

COM3

S0

S1

S2

S3

S4

S5

S6

S7

S8

S9

COM0

COM0




4F

4A

5F

5A

6F

6A

7F

7A

8F

8A

COM1


COM1



4G

4B

5G

5B

6G

6B

7G

7B

8G

8B

COM2



COM2


4E

4C

5E

5C

6E

6C

7E

7C

8E

8C

COM3




COM3

4D

S4

5D

COL

6D

S5

7D

S6

8D

T1

 

PIN

15

16

17

18

19

20

21

22

23

24

25

26

27

28


S10

S11

S12

S13

S14

S15

S16

S17



S18

S19

S20

S21

COM0

9F

9A

10F

10A

11F

11A

12F

12A

S2

S12

1F

1A

2F

2A

COM1

9G

9B

10G

10B

11G

11B

12G

12B

/

/

1G

1B

2G

2B

COM2

9E

9C

10E

10C

11E

11C

12E

12C

/

/

1E

1C

2E

2C

COM3

9D

T2

10D

S7

11D

T3

12D

T4

/

/

1D

S1

2D

DP3

 

PIN

29

30

31

32

33

34

35

36

37

38

39

40

41

42

COM0

S22

S23

S24

S25

S26

S27

S28

S29

S30

S31

COM3

COM2

COM1

COM0

COM1

3F

3A

16A

16F

15A

15F

14A

14F

13A

13F




COM0

COM2

3G

3B

16B

16G

15B

15G

14B

14G

13B

13G



COM1


COM3

3E

3C

16C

16E

15C

15E

14C

14E

13C

13E


COM2



COM0

3D

S3

S11

16D

S10

15D

S9

14D

S8

13D

COM3





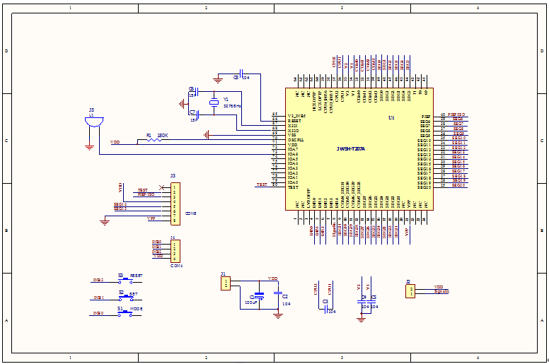
五、Application Circuit ( 应用线路图 )

6.png

注﹕晶振宜选用高精度,位置需尽量靠近IC.


六. Electrical Specification(电气特性)

电子产品开发


七. PAD Assignment ( 绑定脚位图 )

电子产品开发

电子产品开发

上一篇:JWTSQ001-T5052022-09-17
下一篇:JWSH-T160A2022-09-17

相关产品

相关新闻

联系我们

联系人:汪先生

手   机:13818541390

座   机:0512-36874515

网   址:www.ksxxdz.com

地   址:江苏省昆山市花桥镇花安路169号中寰广场写字楼935室

Copyright © 昆山歆轩电子有限公司 版权所有 苏ICP备18028124号 - 歆轩,心率,霍尔,蓝牙芯片,单片机,表头芯片,电子产品开发,无线心率,蓝牙产品,SH601